The VLS (Variable Light Speed) research initiative spanned a total of 5 years of research culminating in the production of 12 articles, compiled into a single manuscript comprising of three volumes. This work was inspired by the need to address the many conflicting and unresolved issues surrounding a wide breadth of astronomical data and to propose an alternative hypothesis that provides a simpler, more robust and solid framework for understanding the observed trends in astronomical data.
The time dependent variations of the fundamental constants has been investigated based on a thorough analysis of astronomical observation data. The underlying assumptions used in the general interpretation of the observed redshift-distance modulus data and origin of CMB radiation were re-assessed and re-evaluated in light of time-varying fundamental constants.
The initial hypothesis that was proposed was that the observed cosmological redshifts are a consequence of the time-varying properties of light and other fundamental constants. It was found that the observed redshift-distance modulus data can be explained owing to two effects: 1) spectral dilation effects owing to the variation of atomic emission spectra over time and 2) spatial dilation effects owing to the passage of photons through the background medium.The conservation of energy principle played a pivotal role in the initial conception and development of this model framework.
Thorough comparisons of the model output with observation data confirmed this initial hypothesis which then led to the development of a full theoretical framework in order to explain the mechanism by which the speed of light changes over time. Thus a fully comprehensive, self-consistent theory was born out of this initial hypothesis which now included interactions of photons with vacuum particles, the transference of energy between different media components, the rate of variation of other fundamental constants, the initial conditions present at the time of formation of the universe, the time-varying properties of stellar objects and long-term evolution of galactic structures.
In the following years, this theory was then tested against many different sources of astronomical data (e.g. CMB cold spot measurements, Helium abundances, Population II luminosities and temperatures, missing matter component, galaxy luminosities and energy densities, and fractional over-densities / galaxy formation) and was consistently found to agree with the observation data. It is important to emphasize here that the theory was developed apriori to, and independent of, these observation data. Post confirmation of the redshift-distance modulus relationship, the entire theory was born naturally through deductive and inductive reasoning based on conservation principles and fundamental principles in physics. No additional tweaking or changing of the underlying theory was carried out to match the observation data.
Research carried over the course of the last five years reveals that a static universe with time-varying fundamental constants can explain:
The true test of any model lies in its prognostic capabilities, consistency, completeness and simplicity of construct, all of which must be sufficiently satisfied. All these considerations suggest that the VLS cosmological model is an accurate representation of our universe. A theory that was born out of the initial hypothesis that time-varying fundamental constants and a static universe can explain the observable universe. The overwhelming agreement of the theory to astronomical data, post initial conception and formulation of the theory, serves as a robust test of the validity of this theory.
The VLS research initiative grew out of an initial effort to examine the possibility that the observed Hubble redshifts could be explained owing to the time-varying properties of light and other fundamental constants. It was found that the wavelength and frequency of light varies over time owing to two processes: 1) first the emitted wavelength/frequency of light from similar atomic transitions has changed over time and 2) second the wavelength of light changes as it propagates through the intervening space owing to the transference of momentum and energy to the vacuum field.
The observed wavelength of light from a distant source was emitted at an earlier time t$_e$, with respect to laboratory experiments conducted at the current age of the universe, t$_0$. It follows that the redshifts will be a function of emission time and observation time. The most general form for z(t) can be expressed as:
$$ z(t)={ { ( \lambda_{obs}(t_e,t_0)-\lambda_{lab}(t_0))} \over {\lambda_{lab}( t_0)} }$$where the subscript obs refers to the observed wavelength and lab refers to the laboratory measured values.
For stellar objects, the observed light is often the result of atomic transitions in the hydrogen atom, coinciding with the Lyman, Balmer and Paschen spectral lines. For similar atomic transitions, it can be shown that the wavelength and frequency of the emitted radiation will exhibit an R(t) time dependence, where c(t)=c$_0$ R(t) and R(t) $\leq$1, such that:
$$ \lambda \propto {1 \over R(t_e)} $$ $$ \textit{f} \propto R^2(t_e) $$Similarly considerations of the photon as it traverses the intervening space reveals that its wavelength will also change owing to energy transferred to the vacuum medium:
$$ {{\Delta \lambda} \over {\lambda_e}} \propto {{\Delta c} \over {c_e}} $$This results in a decrease in the photon momentum and increase in wavelength in accordance with De Broglie criteria.
One can evaluate the speed of light at time of formation of the visible galactic universe:
$$ c^2(t=0)={c_0^2 \over {z_{max}+1}} $$The surprising result from this calculation is that the speed of light is increasing with time. Since z$_{max}$ $\sim$ 11.1 for the furthest detected galaxy, GN z11 [Oesch et al., 2016]), this suggests that the speed of light today, c$_0$, is about a factor of 3.5 times larger than it was at the approximate formation time of the oldest quasars and astronomical objects in the universe. This is consistent with the transfer of energy from the matter-radiation field to the vacuum field. As the momentum of the photon decreases, the wavelength must increase as predicted by the de Broglie relation, $\lambda={h \over p}$.
A detailed comparison of the model predictions to the observed redshift-distance modulus data is presented in the section on "Model Predictions & Observation data". The close agreement between model output and observation data serves as evidence of the validy and credibility of the current cosmological model and confirms the initial hypothesis that a time-varying speed of light, along with other cosmological constants, can explain the observed cosmological redshifts.
The time-dependences of the speed of light, c(t), luminosity distance, d(t) and redshift z(t) are shown in Figure 2. The results are expressed in terms of normalized ratios. The speed of light at the time of formation of galaxies, t$_e$=0, is found to be 8.616 x 10$^7$ m/s, a factor of ~3.48 times less than the current speed of light of 2.99 x 10$^8$ m/s.

There are some noteable differences in the predictions of the above model with regards to the age and size of the universe compared to the generally adopted values by the scientific community. The age of the visible galactic universe, t$_0$, is found to be about 664 Gyrs. Furthermore, investigations of the microwave background radiation reveal that the age of the universe since CMB decoupling is closer to about 804 Gyrs. The maximum distance, d$_A$(t), or extent of the observable galactic universe is found to be ~6.6 Gpc. It will be shown that if one incorporates the microwave background radiation and cluster analysis predictions, the maximum extent of our universe increases to about 8.3 to 8.8 Gpc,
This model is hereby referred to as the “variable light speed" cosmological model or VLSc model. A universe that has existed for a very long time, ~804 Gyrs since decoupling of CMB or ~664 Gyrs since first galaxies formed, and has always remained relatively cold, with an upper limit set by the current microwave background radiation temperature of 2.725 K. A universe characterized by a slowly varying speed of light and prolonged evolution that emerged out of a vacuum state comprised solely of virtual particles.
Following the initial comparison of the VLS core model with the redshift-distance modulus data and confirmation of the initial hypothesis that the speed of light and other fundamental constants are changing over time, a fully comprehensive theory was developed to explain the mechanism by which the speed of light, and other fundamental constants, change over time. In the process of developing this theory, it was realized that many of the observable features of the universe from the origin of the microwave background radiation to the missing matter controversy to the CMB cold spot could also be explained in terms of time-varying fundamental constants.
The VLS theory covers three broad content areas. The first broad category mainly addresses the variation of the speed of light, analytical solutions to R(t), as well as the time dependencies of other cosmological constants. The second category addresses solutions to Einstein's field equations for a varying speed of light, the energy densities of fields, vacuum-photon interactions, and the time-varying properties of the Higgs potential and the production and formation of the cosmic microwave background radiation. The third broad category addresses the time-varying properties of main sequence stellar objects, low-mass Population II stars, Helium abundances, the end fate of non-main sequence stars, and missing matter content.
These broad categories can be further broken down into various model components, each functioning semi-autonomously while maintaining a certain degree of co-dependence. The fully comprehensive cosmological theory can be visualized as comprising 5 main cosmological models: 1) the VLS core model, $VLS_c$, 2) the VLS energy density model, $VLS_{en-f}$, 3) the VLS cosmic microwave background model, $VLS_{cmb}$, 4) the VLS stellar model, $VLS_{st}$, and 5) the VLS galactic model, $VLS_{gal}$.

As shown, the VLS core model represents the foundation and starting point of the VLS theory. All other models build on this core model and extend the predictions to include the energy variations of scalar fields, $VLS_{en-f}$, the origin and evolution of the cosmic microwave background radiation, $VLS_{cmb}$, the time-varying properties of stellar objects, $VLS_{st}$, and the evolution of galactic structures, $VLS_{gal}$. The combination of these 5 model components can explain a wide range of astronomical observation data in a self-consistent and comprehensive manner. This theoretical framework helps resolve many of the unsolved conundrums in cosmology such as the missing mass controversy,CMB anisotropies and horizon issues, CMB cold spot, and anti-matter/matter dichotemy. It can also explain the observed fractional over-densities, existence of starburst galaxies, galactic cluster mass determinations, Helium abundances, and population II stellar properties.
The following sections are intended to highlight certain predictions of the VLS cosmological model. They are not intended as a complete or hierarchial list of all model comparisons to observation data and/or theoretical predictions of the VLS theory. For example, the VLS model predicts the masses of neutrino flavors, the neutrino population numbers, the temperature and luminosity of Population II stars etc., all of which are not discussed below. For a full discussion of all theoretical predictions and model comparisons to data, refer to e-book/publication webpage.
In the following sections, the VLS predictions for the redshift-distance modulus data, the missing matter, the Helium abundances, and CMB cold spot are discussed briefly and compared to observation. It is important to comment that the entire VLS theory emerged naturally from deductive and inductive reasoning following confirmation of the redshift-distance modulus data, no additional data sets were used to alter or re-work the original theory. Thus the close agreement of theory to observation serves as further evidence of the validity of this theoretical framework.
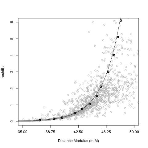
For this study, the frequency-bin-averaged redshift data reported by Bisogni et al. [2018] are used to fit/constrain the variable light speed model. Figure 1 shows the comparison of c(t) model output (solid line) to the bin-averaged redshift–distance modulus data used in this study (bold circles). For illustration purposes, the machine-readable data archive of Risaliti and Lusso [2015] and Suzuki et al. [2012] are also shown in Figure 1 (gray circles).

The close fit to the data suggests that the variable light speed, static universe model is an accurate representation of our universe. A comparison of the model predictions to the redshift data reveals an RMSE of ~0.19.
In the variable light speed model, the age of the observable galactic universe is predicted to be 664 Gyrs old, a factor of about 48 times greater than that of current cosmological models (this does not include the ~140 Gyrs since initial decoupling of the cosmic microwave background radiation). In the variable light speed model, one must take into account stellar evolution and the fate of all those stars which burned out long ago. The main sequence lifetime of a star can vary from a few million years to several hundred billion years depending on its initial mass. Thus, unlike current cosmological models, even low to medium mass stars would have undergone many birth/death sequences since the beginning of the universe and given rise to many dark dwarf candidates. Thus, the total matter content of the galaxy can comprise of both visible and non-visible components.
Figure 1 shows the time-evolution output for the Milky Way galaxy scenario. The solid line represents the main-sequence star fraction, the dash dotted represents the gas fraction, dotted line represents the non-main sequence star fractions, and the dashed line represents the dark dwarf fractions. The dark dwarf energy fractions exhibit a sigmoid type function with values starting at 0 at t=0, with an inflection point centered at ~t/$t_0$=0.5 and reaching a maximum value of ~0.84 at t=$t_0$. This pattern in the dark dwarf energy fractions repeats in all galaxy simulations. The present-day MS-stellar, NMS-stellar, gas and dark dwarf fractions are 0.04, 0.003, 0.12, and 0.84, respectively

Analysis of model output reveals that the number of dark dwarf candidates, N$_{dd}$, ranges between about (3.5 - 5) x 10$^{11}$ stars. It is found that the present-day average dark dwarf mass is about $M_{dd}$($t_0$)=(2.75 - 3.6) $M_\odot$ .
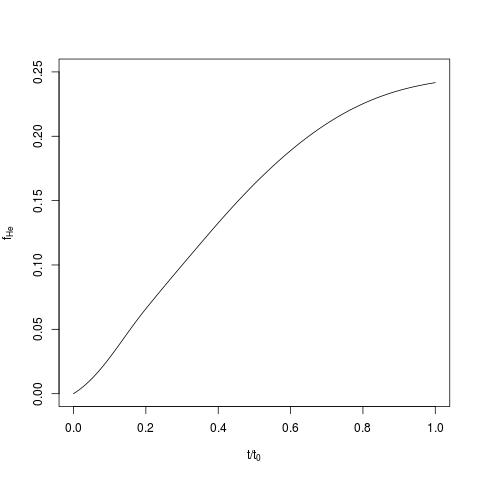
Numerical simulations were carried out to determine the approximate He energy fractions for the Milky Way galaxy, building on the galactic evolution models presented above, with the added assumption that 10 to 12% of the stellar mass during each main-sequence lifetime is available for conversion to He and that the time lag for He enrichment of the interstellar gas from shedding events is determined by the main-sequence lifetimes of each stellar type, which vary as a function of time in accordance with the variation of cosmological constants.

Evaluation of the output from numerical simulations reveals a present-day helium energy fraction between about 22-27% for the Milky Way galaxy, in good overall agreement with the aforementioned observation data. A typical simulation output is shown in the above figure (for more details on parameter setting see full manuscript). As shown, the helium energy fractions are found to exhibit a nearly sigmoid type distribution with respect to time, with values starting at 0 at t=0 and approaching a value of about 25% at time $t_0$, with the inflection point occurring around t/$t_0$~0.4 coinciding with He fractions near 12-13%.
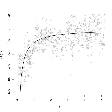
An extremely cold spot has been identified in the cosmic microwave background signature, with a temperature that is about 70 µK colder than the average cosmic microwave background temperature, with some spots measuring as much as 140 µK colder. The angular radius of the cold spot is about 5º, with galactic coordinates (b=-57º, l=209º). Given that the standard deviation of the cosmic microwave background temperature is only 18 µK , the probability of detecting such a deviation is inconsistent with a Gaussian distribution of random quantum fluctuations at a p-value of 1% [Cruz et al., 2009]. According to the VLS model, the cold spot is owing to “edge effects” resulting from the reflection of CMB light off of the outer boundary of the universe. By combining geometrical considerations of the dimensions of the universe (based on the predictions of the Variable Light Speed models) with refection and transmission properties of light, it is possible to derive the CMB cold spot temperature anomalies as a function of angular separation.

As shown, good overall agreement is found between model predictions and observations. The temperature decrease towards the center of the cold spot is owing to reflection properties off of the outer boundary. Thus these features are easily explained for a static universe with time-varying fundamental constants. It is important to remark again that the VLS cosmological theory was originally constructed independent of the above data sets, which includes the Helium abundances shown earlier, the missing matter fractions and many other observation data. The close agreement of theory to observation is further evidence of the validity of this theoretical framework.